“農建地”是什麼?蓋房子沒問題嗎?跟農地的差異是什麼?
“農建地”是什麼?蓋房子沒問題嗎?跟農地的差異是什麼?
搜尋? e 購 屋?讓你? 易 購 屋 ?0935-300156趙群崇

“農建地”是什麼?蓋房子沒問題嗎?跟農地的差異是什麼?
說起農建地,很多人會跟農地搞混,實際上農建地與農地有許多差異。
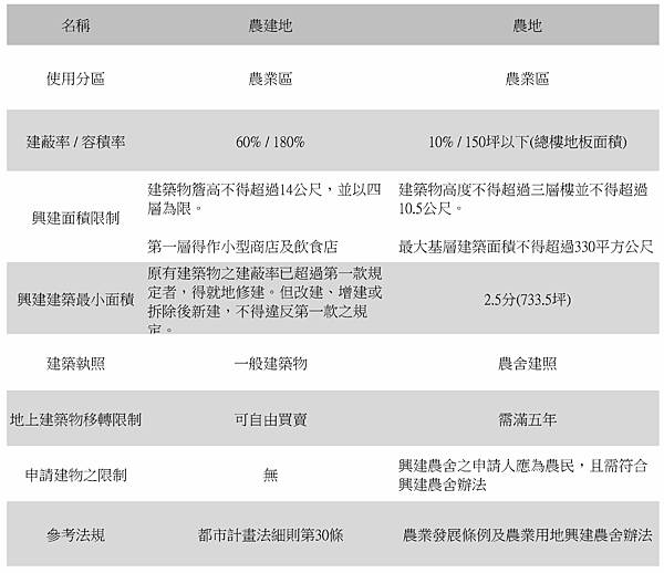
簡單來說,農地只能興建農舍(一層樓),不能興建住宅,該建築物的證照為農舍證照,而非一般建築證照。同時,農建地可以自由買賣,但農地需要買五年才能進行交易。
農建地是什麼?
我們常說的「農建地」是口語的說法。實際上是指在都市計畫法中,農業區土地能夠作為住宅使用的土地,即是農建地。
都市計畫法第 30 條:「農業區土地在都市計畫發布前已為建地目、編定為可供興建住宅使用之建築用地,或已建築供居住使用之合法建築物基地者,其建築物及使用。」
農建地就是:都市計畫編定為農業區,在「土地使用分區證明書」註記:農業區,土地登記簿謄本其地目欄為:「建」地目土地。
根據都市計畫法第 30 條規定,農建地使用應以下規定辦理。
一、建築物簷高不得超過十四公尺,並以四層為限,建蔽率不得大於 60%,容積率不得大於 180%。
二、土地及建築物除作居住使用,及建築物之第一層得作小型商店及飲食店外,不得違反農業區有關土地使用分區之規定。
三、原有建築物之建蔽率已超過第一款規定者,得就地修建。但改建、增建或拆除後新建,不得違反第一款之規定。
由上可知,農建地可以作為住宅使用,也可以興建住宅。
農建地的建蔽率(60%)、容積率(180%)資訊,且不能高於四層樓。
除了第一層樓可以做為商店、飲食店之外,農建地並不能作為工廠使用。
購買農建地土地應該注意以下事項
如果購買農建地時,很重要的是確保該農建地可以做真正的農建地使用。因為有些「看似」農建地的土地,其實並不符合農建地的規範,導致無法使用。
購買農業區「建」地目土地時:
1應取得最新的土地謄本,以查核地目。如果有變更地目,需確認該用途可以作為居住使用(有無房屋的使用執照),並不可作為工廠用途。
2農建地土地除了第一層樓做為商店或飲食店使用外,有無其他不當使用。
3該農建地土地,近期是否有被變更過使用,應特別注意。
總結來說,要是要取得最新的土地謄本、相關地目資訊、查詢使用現況,避免該農建地的狀況有變更,就能降低購買農建地踩到地雷的情況。










































